【学术前沿】动物双歧杆菌乳亚种HN-3发酵东方沙枣中增加的次级代谢产物的广靶代谢组学分析和抗氧化

发布者:学科建设办公室发布时间:2023-02-27浏览次数:923

bat365在线中文官方网站食品微生物和生物技术方向:

动物双歧杆菌乳亚种HN-3发酵东方沙枣中增加的次级代谢产物的广靶代谢组学分析和抗氧化活性的测定Widely targeted metabolomics analysis of enriched secondary metabolites and determination of their corresponding antioxidant activities in Elaeagnus angustifolia var. orientalis (L.)Kuntze fruit juice enhanced by Bidobacterium animalis subsp. Lactis HN-3 fermentation

Food Chemistry

(中科院JCR一区TOP期刊,IF=9.231

 

1 研究背景

东方沙枣,广泛分布于中国西部地区。果实中含有很多的功能活性物质,如酚酸,黄酮和生物碱等。这些成分具有抗氧化、抗糖尿病、抗菌、止泻、镇痛、抗癌和抗炎等功能。在沙枣中的具有功能活性的多酚类物质,通常以糖苷缀合物或甲基化衍生物存在,可增强化合物的稳定性,但因此会降低其生物活性。而游离态的黄酮则具有更好的功能活性和生物利用度。

双歧杆菌也作为一种益生菌,具有促进人体免疫系统,促进婴儿早期肠道免疫的形成,治疗感染性腹泻,改善乳糖消化不良和降低血清胆固醇水平等作用。人类通常通过食用乳制品来获得益生菌,特别是双歧杆菌。然而,益生菌发酵的植物产品,如发酵的水果和蔬菜汁,也是不消费乳制品的消费者获得益生菌的一种手段。由于缺乏过敏原,发酵的水果和蔬菜汁作为益生菌的来源比乳制品同行有许多优势。此外,纯素生活方式的流行,以及乳糖不耐受和牛奶蛋白过敏的日益流行,促进了非乳制品益生菌产品的发展。

在许多研究中报道,双歧杆菌物种可以促进脱糖化和去甲基化结合黄酮,这可能有助于更多的活性成分和高生物利用度的黄酮在植物食品被释放。本文选择用动物双歧杆菌乳亚种HN-3对沙枣果汁进行发酵,测定果汁的总酚含量和抗氧化活性的变化,使用超高性能液相色谱-质谱(UHPLC-MS)操作在多个反应监测(MRM)模式下的广靶代谢组学分析发酵果汁中次生代谢产物的变化,生物转化的机制以及参与这些转化的代谢途径。本研究结果将有助于更好地了解双歧杆菌作用下的植物次生代谢产物的生物转化机制,并为开发具有更强功能活性的双歧杆菌发酵植物产品提供理论依据。

2文章标题页详情

3 研究成果

3.1内容简介

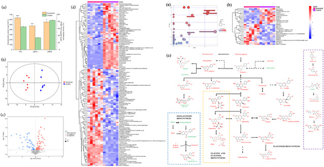
本文主要研究动物双歧杆菌乳亚种HN-3对沙枣果汁发酵后对总酚含量和抗氧化活性的影响。首先将预实验筛选后6株具有合适的耐酸耐胆盐和抗菌性的菌株能进行生长曲线和pH 测定。筛选出动物双歧杆菌乳亚种HN-3作为后续实验发酵菌株,然后对发酵60小时后的沙枣果汁进行总酚含量和抗氧化活性测定。对发酵60小时的发酵果汁和未发酵果汁进行代谢组学分析。先对总代谢产物进行主成分,火山图,层次聚类和KEGG代谢途径分析。整理总物质分类,上下调情况和主要次级代谢产物参与代谢途径。再将分析范围缩小,并对关键次生代谢产物进行整理。追踪主要的KEGG代谢途径,对代谢途径重注释后,根据上下调情况,物质结构和涉及的代谢途径,整理绘制物质转化关系图。再根据对其转化关系,上下调情况和KEGG反应ID和参与代谢酶进行整理。针对转化反应进行验证。

3.2 研究结论

本研究采用广泛的靶向代谢组学分析方法,确定了动物双歧杆菌乳亚种HN-3发酵沙枣果汁中次级代谢产物的变化。动物双歧杆菌乳亚种HN-3Bifidobacterium animalis subsp. Lactis HN-3)发酵沙枣果汁60小时后,沙枣果汁中的总酚和ABTS清除率显著提高955种总代谢产物包括氨基酸及其衍生物、有机酸及其酚酸、黄酮类化合物、苯丙素、查尔酮和香豆素等。在发酵和非发酵EOJ的中有126个代谢物具有统计学意义,其中75个代谢物上调,51个代谢物下调。308种关键次级代谢产物的分析后发现,物质主要参与黄酮和黄酮醇的生物合成途径,类黄酮生物合成途径和异黄酮生物合成途径。最终针对重注释结果,物质转化关系和KEGG数据库信息,整理得到8去糖基化反应,5去甲基化反应,5氢化反应和28其他反应。挑选去糖基化反应中的松柏苷反应进行验证发现,在Bifidobacterium animalis subsp. Lactis HN-3作用下,松柏苷转化成为了苷元松柏醇,说明动物双歧杆菌具有转化结合态糖苷的能力。

  

4 专家简介

   张艳,博士,副教授,硕士生导师。主要从事益生菌发酵与功能食品开发工作,主持国家自然科学基金2项,校级课题2项,在国内外学术期刊上发表论文10余篇,其中SCI收录论文7篇,EI收录3篇;授权中国发明专利2项。获石河子大学十佳班主任优秀毕业论文指导教师等称号


王艺璇bat365在线中文官方网站研究生,主要从事于益生菌发酵食品功能活性及代谢的研究。

 5 团队介绍

bat365在线中文官方网站食品微生物和生物技术方向主要围绕新疆民族特色乳品、母乳、肠道益生菌资源、优良乳酸菌发酵剂、特色膳食纤维及低聚糖益生元、益生菌微生态制剂及微胶囊技术等领域开展科学研究,主要研究方向包括新疆地区特殊环境(发酵乳制品、民族群体母乳、婴幼儿肠道、冷水鱼肠道)双歧杆菌、乳杆菌的遗传多样性、群体遗传特征与生态位适应性、特征遗传标记及其与宿主的协同进化关系;多组学解析优良益生菌的生理特性、益生功能及其与益生元的代谢互作机制;优良益生菌株的模型动物体内评估及微胶囊制剂和产业化应用;益生菌对发酵酸乳风味影响及其功能活性保持的动态机制;西北不同民族群体肠道微生物组和家族族群母乳微生物组(Microbiome)特征;基于多组学方法和CRISPR基因编辑技术改造和筛选高效益生菌及其在食品加工中的应用等。